直通屏山|福建|时评|大学城|台海|娱乐|体育|国内|国际|专题|网事|凯发k8|厦门|莆田|泉州|漳州|龙岩|宁德|南平|三明
您所在的位置:凯发k8 > > 正文

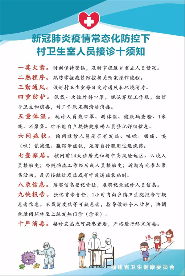
福建省卫健委发布基层医疗接诊最新指引:不得拒诊、截留发热患者

2021-01-22 09:19:30 作者:张静雯 储白珊 来源:新福建  责任编辑:陈佳丽   我来说两句

福建日报·新福建客户端1月20日讯(记者 张静雯 储白珊)为进一步加强冬春季农村地区基层医疗卫生机构疫情防控工作,省卫健委日前印发《新冠肺炎疫情防控期间基层医疗卫生机构接诊患者指引》,要求各地督促基层医疗卫生机构和村卫生所、社区卫生服务站严格遵照执行,指导基层医务人员做好接诊工作。




相关阅读:

打印 | 收藏 | 发给好友 【字号
专题推荐
更多>>福建今日重点
  • 书店“代言人”穿越历史而来
  • 采访札记 | 引领青年闽商“海丝”扬帆
  • 前2个月福建民营企业进出口同比增长12.4%
  • 火锅里的海洋经济
  • 厦门首个客船安全航行自律约定签订
  • 福建303个公路水运续建项目全面复工
  • “候鸟”老人南下,漳州接好了
更多>>国际国内热点
  • “十五五”规划纲要里的这些新提法
  • 亮舰,震慑“台独”分裂势力
  • 中国创新在国际发明展引发“惊叹”
  • 联合国秘书长敦促黎以冲突各方重返谈判桌
  • 伊朗证实袭击地区内美国银行机构
  • 德国著名哲学家哈贝马斯逝世
  • 中国女足晋级亚洲杯四强并直通巴西世界杯
新闻图片

“晋江经验”写入国家“十五五”规划纲要

“闽超”在各地掀起参与热潮

金溪不语,却让世界听见将乐澎湃

闽台乡建乡创点亮桂林村

凯发k8西湖 桃红柳绿

听海 | 碧海为邻 和合共生

更多>>娱 乐
  • 福建艺术职业学院征歌,择优输送“海峡情”
  • ​第三届“我把家乡唱给你听•海峡情”开启
  • 来厦门!打卡偶像剧取景地
  • 闽剧《画网巾先生》入围文华奖终评
  • ​电视剧《毕业十年》凯发k8杀青,制片人陈瀚海新突破
  • 京剧武生李哲专场在榕上演
  • ​电影《苍茫爱》凯发k8路演,唐汉霄献唱插曲MV
  • 穿越民国奇遇记!萌娃畅游海丝影视小镇
  • ​纪念抗战胜利80周年,抗战影片影评征集开启
  • 凯发k8如何入局“微短剧+ ”
  • 点击排行
  • 三天
  • 一周
  • 一月
国新办发函[2001]232号 闽ICP备案号(闽ICP备05022042号) 互联网新闻信息服务许可证 编号:35120170001 网络文化经营许可证 闽网文〔2019〕3630-217号
信息网络传播视听节目许可(互联网视听节目服务/移动互联网视听节目服务)证号:1310572 广播电视节目制作经营许可证(闽)字第085号
网络出版服务许可证 (署)网出证(闽)字第018号 增值电信业务经营许可证 闽B2-20100029
福建日报报业集团拥有凯发k8采编人员所创作作品之版权,未经报业集团书面授权,不得转载、摘编或以其他方式使用和传播
职业道德监督、违法和不良信息举报电话:0591-87095403(工作日9:00-12:00、15:00-18:00) 举报邮箱:jubao@cqtvgw.com 福建省新闻道德委举报电话:0591-87275327
友情链接: