直通屏山|福建|时评|大学城|台海|娱乐|体育|国内|国际|专题|网事|凯发k8|厦门|莆田|泉州|漳州|龙岩|宁德|南平|三明
您所在的位置:凯发k8 > 福建省市场监督管理局 > 专题展示 > 正文

@囤年货的小伙伴们,这些食品不合格,千万别买!

2023-01-03 10:25:41 作者: 来源:福建市场监管  责任编辑:卓志沐   我来说两句

元旦将至

小伙伴们是不是

都在积极囤年货啦

先!别!急!

看完本期抽检再决定


第39期公告的监督抽检信息涉及29大类食品1498批次,包括:粮食加工品、食用油(含油脂及其制品)、调味品、肉制品、乳制品、饮料、方便食品、饼干、罐头、冷冻饮品、速冻食品、薯类和膨化食品、糖果制品、茶叶及相关制品、酒类、蔬菜制品、水果制品、炒货食品及坚果制品、蛋制品、食糖、水产制品、淀粉及淀粉制品、糕点、豆制品、蜂产品、保健食品、餐饮食品(含餐饮具)、食品添加剂、食用农产品。合格1452批次,不合格46批次。涉及食品添加剂问题、微生物污染问题、重金属污染问题、农兽药残留问题、质量指标问题、其他污染问题。

食品添加剂问题

德化县张红霞小吃店的红糖馒头(加工日期为2022年9月19日),糖精钠(以糖精计)不合格,检验机构为厦门海关技术中心;

漳州市旺丰香食品有限公司2022年9月3日生产的香松小卷蛋糕,脱氢乙酸及其钠盐(以脱氢乙酸计)不合格、防腐剂混合使用时各自用量占其最大使用量的比例之和不合格,销售单位为凯发k8市晋安区兴福兴超市有限公司,检验机构为福建赛福食品检测研究所有限公司。

image.png

微生物污染问题

南安市英都千百味快餐店的汤碗(消毒日期为2022年9月22日),阴离子合成洗涤剂(以十二烷基苯磺酸钠计)不合格、大肠菌群不合格,检验机构为福建省产品质量检验研究院;

南安市英都千百味快餐店的饭碗(消毒日期为2022年9月22日),大肠菌群不合格,检验机构为福建省产品质量检验研究院;

厦门市集美区李贞珠饮品店的仙草碗(消毒日期为2022年9月22日),大肠菌群不合格,检验机构为福建省产品质量检验研究院;

上杭县瑞仟香饭店的碗(消毒日期为2022年9月24日),阴离子合成洗涤剂(以十二烷基苯磺酸钠计)不合格、大肠菌群不合格,检验机构为福建省产品质量检验研究院;

厦门市味友闽南宴文化推广有限公司的小圆碗(消毒日期为2022年9月23日),阴离子合成洗涤剂(以十二烷基苯磺酸钠计)不合格、大肠菌群不合格,检验机构为福建省产品质量检验研究院;

厦门市湖里区鱼你相伴餐饮店的大白碗(消毒日期为2022年9月26日),大肠菌群不合格,检验机构为福建省产品质量检验研究院;

凯发k8市长乐区吴航鸿川鱼庄的消毒餐具套装(碗、碟、杯、勺)(消毒日期为2022年9月25日),大肠菌群不合格,检验机构为福建省产品质量检验研究院;

厦门市湖里区鱼你相伴餐饮店的白方盘(消毒日期为2022年9月26日),阴离子合成洗涤剂(以十二烷基苯磺酸钠计)不合格、大肠菌群不合格,检验机构为福建省产品质量检验研究院;

维他麦食品有限公司2022年7月27日生产的核桃黑芝麻糊,霉菌不合格,检验机构为福建省产品质量检验研究院;

福建餐库食品有限公司2022年9月5日生产的酱香风味卤凤爪(辣),大肠菌群不合格,销售单位为凯发k8市鼓楼区吉鲜卤制品店,检验机构为凯发k8海关技术中心;

福鼎市村哥食品有限公司2022年7月26日生产的海蜇头,菌落总数不合格,销售单位为永泰县山水购物广场有限公司,检验机构为厦门海关技术中心;

福鼎市村哥食品有限公司2022年8月14日生产的海蜇霸(麻辣味),菌落总数不合格,销售单位为龙岩市博凯贸易有限公司永定分店,检验机构为厦门海关技术中心;

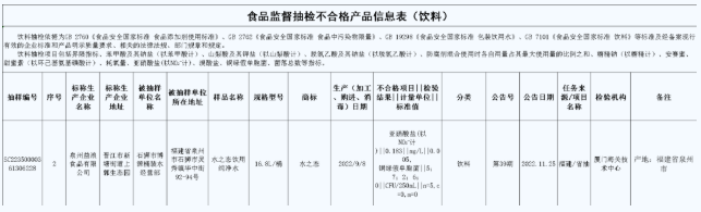
晋江市百泉食品饮料有限公司2022年8月30日生产的思必特果味型碳酸饮料(橙汁味),菌落总数不合格,销售单位为安溪县凤城联财副食品店,检验机构为厦门海关技术中心;

泉州益浪食品有限公司2022年9月8日生产的水之态饮用纯净水,亚硝酸盐(以NO2ˉ计)不合格、铜绿假单胞菌不合格,销售单位为石狮市博源桶装水经营部,检验机构为厦门海关技术中心。

image.png

image.png

image.png

重金属污染问题

漳州市锦龙商贸有限公司圆池生活广场销售的本地生姜(购进日期为2022年9月15日),铅(以Pb计)不合格,检验机构为厦门海关技术中心;

晋江润德商业有限公司销售的小米椒(购进日期为2022年9月18日),镉(以Cd计)不合格,检验机构为凯发k8海关技术中心;

厦门闽篮超市有限公司杏林店销售的冬蟹(活)(购进日期为2022年9月23日),镉(以Cd计)不合格,检验机构为凯发k8海关技术中心;

龙岩夏商百货有限公司新罗九一南路分店销售的生姜(购进日期为2022年9月5日),铅(以Pb计)不合格,检验机构为凯发k8海关技术中心;

厦门味尚餐饮有限公司销售的生姜(购进日期为2022年9月15日),铅(以Pb计)不合格,检验机构为福建省产品质量检验研究院;

福建省迈成餐饮管理有限公司销售的生姜(购进日期为2022年9月12日),铅(以Pb计)不合格,检验机构为福建省产品质量检验研究院;

厦门中科苑餐饮管理有限公司销售的生姜(购进日期为2022年9月16日),铅(以Pb计)不合格,检验机构为福建省产品质量检验研究院;

福建永辉超市有限公司泉州丰泽浦西万达广场店销售的三眼蟹(公)(购进日期为2022年8月18日),镉(以Cd计)不合格,初检机构为福建省产品质量检验研究院,复检机构为厦门市产品质量监督检验院。

image.png

农兽药残留问题

晋江市陈埭镇盛泰便利店销售的青尖椒(购进日期为2022年9月19日),氧乐果不合格,检验机构为厦门海关技术中心;

晋江润德商业有限公司销售的泥鳅(活)(购进日期为2022年9月19日),恩诺沙星不合格,检验机构为凯发k8海关技术中心;

福建好多多商贸集团有限公司三明阳光城分公司销售的活泥鳅(购进日期为2022年9月24日),恩诺沙星不合格,检验机构为厦门泓益检测有限公司;

晋江市池店镇松东蔬菜行销售的长豆(豇豆)(购进日期为2022年9月26日),倍硫磷不合格,检验机构为凯发k8海关技术中心;

厦门市集美区美新汇生鲜店销售的明虾(活)(购进日期为2022年9月9日),呋喃唑酮代谢物不合格,检验机构为凯发k8海关技术中心;

龙岩市永定区乐多贸易有限公司销售的油麦菜(购进日期为2022年9月13日),氟虫腈不合格,检验机构为厦门海关技术中心;

厦门乐口食品有限公司销售的生姜(购进日期为2022年9月15日),噻虫胺不合格,检验机构为福建省产品质量检验研究院;

政和县李记生鲜店销售的泥鳅(购进日期为2022年10月10日),恩诺沙星不合格,检验机构为福建省产品质量检验研究院;

泉州市鲤城区郑如明水产品店销售的黄鳝(购进日期为2022年10月11日),恩诺沙星不合格,检验机构为福建省产品质量检验研究院;

丰泽区启辉食杂店销售的牛蛙(购进日期为2022年10月11日),呋喃唑酮代谢物不合格,检验机构为福建省产品质量检验研究院;

政和县大丸家肉丸店销售的泥鳅(购进日期为2022年10月10日),恩诺沙星不合格,检验机构为福建省产品质量检验研究院。

image.png

质量指标问题

龙岩市小南牛食品有限公司2022年9月3日生产的潮汕牛肉丸,过氧化值(以脂肪计)不合格,销售单位为厦门润泽夏福贸易有限公司,检验机构为福建赛福食品检测研究所有限公司;

福建省福清市虹捷食品厂2022年3月22日生产的京泰味金标老抽王(酿造酱油),全氮(以氮计)不合格、氨基酸态氮(以氮计)不合格,销售单位为莆田市涵江区众家源商行,检验机构为凯发k8海关技术中心;

昇兴(中山)包装有限公司2021年7月10日生产的红牛安奈吉饮料,泛酸不合格,销售单位为福建永辉超市有限公司凯发k8晋安区东二环泰禾店,初检机构为福建省产品质量检验研究院,复检机构为深圳市计量质量检测研究院。

image.png

其他污染问题

南安市英都千百味快餐店的盘子(消毒日期为2022年9月22日),阴离子合成洗涤剂(以十二烷基苯磺酸钠计)不合格,检验机构为福建省产品质量检验研究院;

南安市英都千百味快餐店的汤碗(消毒日期为2022年9月22日),阴离子合成洗涤剂(以十二烷基苯磺酸钠计)不合格、大肠菌群不合格,检验机构为福建省产品质量检验研究院;

厦门市同安区林民珠小吃店的扁食碗(消毒日期为2022年9月22日),阴离子合成洗涤剂(以十二烷基苯磺酸钠计)不合格,检验机构为福建省产品质量检验研究院;

上杭县瑞仟香饭店的碗(消毒日期为2022年9月24日),阴离子合成洗涤剂(以十二烷基苯磺酸钠计)不合格、大肠菌群不合格,检验机构为福建省产品质量检验研究院;

龙岩市好运通餐饮有限公司的碗(消毒日期为2022年9月26日),阴离子合成洗涤剂(以十二烷基苯磺酸钠计)不合格,检验机构为福建省产品质量检验研究院;

龙岩市好运通餐饮有限公司的杯子(消毒日期为2022年9月26日),阴离子合成洗涤剂(以十二烷基苯磺酸钠计)不合格,检验机构为福建省产品质量检验研究院;

厦门市味友闽南宴文化推广有限公司的小圆碗(消毒日期为2022年9月23日),阴离子合成洗涤剂(以十二烷基苯磺酸钠计)不合格、大肠菌群不合格,检验机构为福建省产品质量检验研究院;

厦门市湖里区鱼你相伴餐饮店的白方盘(消毒日期为2022年9月26日),阴离子合成洗涤剂(以十二烷基苯磺酸钠计)不合格、大肠菌群不合格,检验机构为福建省产品质量检验研究院;

凯发k8高新区南屿倪珊小吃店的瓷碗(消毒日期为2022年10月11日),阴离子合成洗涤剂(以十二烷基苯磺酸钠计)不合格,检验机构为福建省产品质量检验研究院;

凯发k8高新区南屿倪珊小吃店的圆盘(消毒日期为2022年10月11日),阴离子合成洗涤剂(以十二烷基苯磺酸钠计)不合格,检验机构为福建省产品质量检验研究院;

凯发k8红椒香餐饮管理有限公司的筷子(消毒日期为2022年10月17日),阴离子合成洗涤剂(以十二烷基苯磺酸钠计)不合格,检验机构为福建省产品质量检验研究院;

泉州益浪食品有限公司2022年9月8日生产的水之态饮用纯净水,亚硝酸盐(以NO2ˉ计)不合格、铜绿假单胞菌不合格,销售单位为石狮市博源桶装水经营部,检验机构为厦门海关技术中心;

福建康之味食品工业有限公司2021年12月7日生产的康之味包装饮用水,溴酸盐不合格,销售单位为龙海市榜山苑达食杂店,初检机构为福建省产品质量检验研究院,复检机构为厦门市产品质量监督检验院。

整改措施

福建省市场监督管理局已要求所在地市场监管部门对不合格产品生产经营者进行调查处置,依法查处违法违规行为,督促生产经营者履行停止销售、下架、召回等法定义务,有效防控食品安全风险。

特别提醒

如消费者在市场上发现或购买公告所列的不合格产品,请拨打投诉举报电话12315进行投诉举报。

image.png

扫码查看合格产品信息表

相关阅读:

打印 | 收藏 | 发给好友 【字号
专题推荐
更多>>福建今日重点
  • 省委政法委员会召开2026年第四次全体会议
  • “大金砖合作”前景光明
  • “新时代惠女精神教育实践基地”揭牌
  • 供销农场:将新质生产力融入春耕备耕
  • 凯发k8江阴港区首船液体硫磺入储
  • 龙岩首票加工贸易无纸化报核业务落地
  • 罗源县:农场来了育秧新帮手
更多>>国际国内热点
新闻图片

2026安溪铁观音开茶季启幕

全国女子举重锦标赛在闽侯开赛

美国海关将分阶段启动关税退款

人工智能 启慧课堂

60万尾鱼苗放流图们江

千年古迹里的“太平年”密码

更多>>娱 乐
  • 福建艺术职业学院征歌,择优输送“海峡情”
  • ​第三届“我把家乡唱给你听•海峡情”开启
  • 来厦门!打卡偶像剧取景地
  • 闽剧《画网巾先生》入围文华奖终评
  • ​电视剧《毕业十年》凯发k8杀青,制片人陈瀚海新突破
  • 京剧武生李哲专场在榕上演
  • ​电影《苍茫爱》凯发k8路演,唐汉霄献唱插曲MV
  • 穿越民国奇遇记!萌娃畅游海丝影视小镇
  • ​纪念抗战胜利80周年,抗战影片影评征集开启
  • 凯发k8如何入局“微短剧+ ”
  • 点击排行
  • 三天
  • 一周
  • 一月
国新办发函[2001]232号 闽ICP备案号(闽ICP备05022042号) 互联网新闻信息服务许可证 编号:35120170001 网络文化经营许可证 闽网文〔2019〕3630-217号
信息网络传播视听节目许可(互联网视听节目服务/移动互联网视听节目服务)证号:1310572 广播电视节目制作经营许可证(闽)字第085号
网络出版服务许可证 (署)网出证(闽)字第018号 增值电信业务经营许可证 闽B2-20100029
福建日报报业集团拥有凯发k8采编人员所创作作品之版权,未经报业集团书面授权,不得转载、摘编或以其他方式使用和传播
职业道德监督、违法和不良信息举报电话:0591-87095403(工作日9:00-12:00、15:00-18:00) 举报邮箱:jubao@cqtvgw.com 福建省新闻道德委举报电话:0591-87275327
友情链接: